付费文章:吊打97%的权益基金,实操详解:如何利用deepseek来选出一个年化15.55%的大牛股组合?
![图片[1]-付费文章:吊打97%的权益基金,实操详解:如何利用deepseek来选出一个年化15.55%的大牛股组合?-副业网](https://do.fuyew.com/wp-content/uploads/2025/02/20250211074110-67aaff1663885.webp)
前言:
1.本文6000字,分为八个部分:
1)用deepseek选股做的组合有多牛?
2)如何利用deepseek因何而筛选有效的信息源?
3)如何利用deepseek规划一个组合大纲?
4)如何利用灵魂三连问,来让deepseek给出个股?
5)deepseek给的六大弱周期行业股票池。
6)deepseek给的四大强周期行业股票。
7)deepseek20指数的诞生,以及后续展望。
8)deepseek比你更懂巴菲特,也比你更懂索罗斯。
2.我们平时极少进行打广告,且我脸皮比较薄,不愿意主动征稿费。每月的付费文章,全当作大家平时对我每天的更新的打赏。感谢大家对我的支持~
3.本文核心观点,已在我们交流群(知识星球:大佳和他的朋友们)分享。星球用户可以直接移步到星球阅读。特别说明:本篇文章保留了大量的deepseek的输出细节,因此,阅读全文需要15分钟。
在阅读正文之前,先说一下如何解决deepseek顿卡的问题。
因为deepseek完全开源,所以,国内现在有很多ai搜索使用了deepseek的底层逻辑。
目前,大概有以下十家均可以使用,分别是:
![图片[2]-付费文章:吊打97%的权益基金,实操详解:如何利用deepseek来选出一个年化15.55%的大牛股组合?-副业网](https://do.fuyew.com/wp-content/uploads/2025/02/20250211074110-67aaff1668af2.webp)
我们本文中,所有的搜索均使用秘塔搜索。
这个星期,复工之后,我们做的最重要的一件事情,就是利用deepseek进行选取股票。
和之前我们设定好主观的各种因子,然后筛选股票完全不同。这一次,我们尝试的是,完全使用deepseek,几乎不去进行人工干预,尤其是设定好具体参数来让deepseek选股,而是让deepseek自由发挥。
在这个过程之中,我们只提需求。
最终,deepseek做出了一只涵盖10个行业的20只股票组合。
我们姑且称之为deepseek20指数。
这个指数自从2020年1月以来的表现如下:
![图片[3]-付费文章:吊打97%的权益基金,实操详解:如何利用deepseek来选出一个年化15.55%的大牛股组合?-副业网](https://do.fuyew.com/wp-content/uploads/2025/02/20250211074110-67aaff166da87.webp)
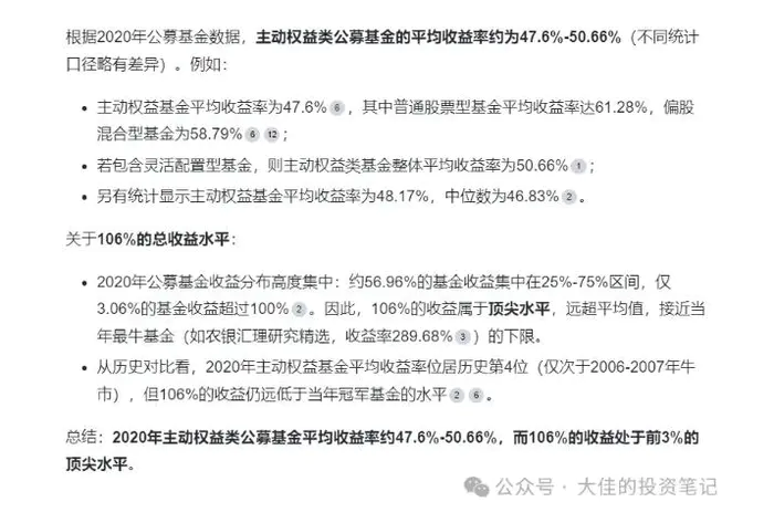
自从2020年1月以来,deepseek做的20只成分股做成的组合,至今取得了106.31%的收益。
在2020年到2024年,deepseek的年化收益率为15.55%。
而2020年1月以来,沪深300的总收益为-5%,年化收益率同样为负。
2020年1月以来,主动权益公募平均在47.6%-50.66%。deepseek的收益吊打了97%的基金,处于前3%的顶尖水平。
![图片[4]-付费文章:吊打97%的权益基金,实操详解:如何利用deepseek来选出一个年化15.55%的大牛股组合?-副业网](https://do.fuyew.com/wp-content/uploads/2025/02/20250211074110-67aaff1672860.webp)
除了有非常好的总收益之外,deepseek20指数,还呈现出明显的高收益,低回撤特征。
从收益走势图上来看,几乎看不到大熊市的痕迹。每一次股灾,即使有回撤,也能保持上一轮行情的绝大部分利润。实现了顶部和底部的双提升。
比如2024年一月以来的走势:
![图片[5]-付费文章:吊打97%的权益基金,实操详解:如何利用deepseek来选出一个年化15.55%的大牛股组合?-副业网](https://do.fuyew.com/wp-content/uploads/2025/02/20250211074110-67aaff16776c9.webp)
我们会发现,deepseek20指数至今的收益超过了10月8日的最高点。deepseek20指数在并未引入择时策略的情况下,依然取得了非常好的回报。
本文将会非常详细公布有关于deepseek20指数的所有参数,以及引导deepseek进行选股的关键性要素。
并且会以此为案例,来深入地聊一聊我们团队在使用deepseek辅助选股和决策地心得。
2.如何利用deepseek因何而筛选有效的信息源?
感谢您的来访,获取更多精彩文章请收藏本站。













暂无评论内容